热点资讯 大咖专访 求职招聘

结果公布|医院信息化建设哪家强?卫健委信息中心公布评测结果详细名单

2021-07-08 07:58:46来源:国家卫生健康委统计信息中心阅读:228次

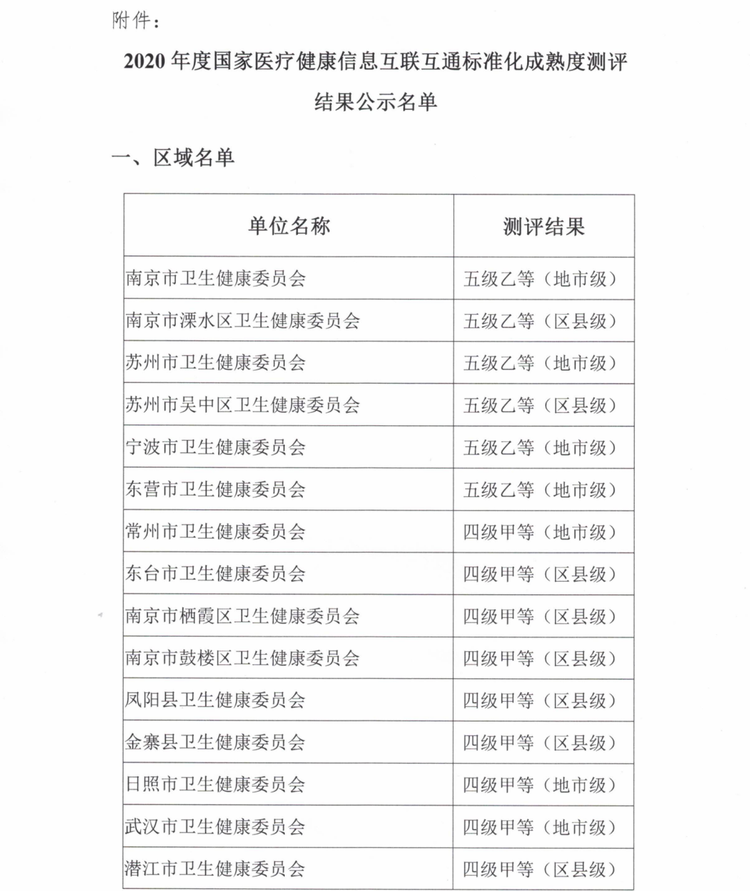
        近日,为了更好促进健康中国战略实施,落实国家卫生健康委卫生健康信息化有关要求,国家卫生健康委统计信息中心组织开展了2020年度国家医疗健康信息互联互通标准化成熟度测评工作,对申请参加的有关区域和医院信息化建设水平进行技术评价,并对参加测评的20个区域和148家医院测评结果进行了公示。根据公示显示,本次获得“五级乙等”的区域单位有6个、医院单位有9家。(下载名单附件

     详细名单如下:







备案号:京ICP备11011505号-33 版权:北京美迪康信息咨询有限公司
An error has occurred. This application may no longer respond until reloaded. Reload 🗙