热点资讯 大咖专访 求职招聘

最新日程 | 2023积水潭骨科新进展论坛八大分会场齐登场

2023-04-09 20:48:45来源:北京积水潭医院阅读:158次

会议官网2023积水潭骨科新进展论坛暨国家骨科医学中心建设研讨会 时间:2023/04/14~04/15 地点:国家会议中心 进入会议

曾记否?那一年,你辞别家人、朋友和同事,来到骨科圣殿;

曾记否?每周文献汇报和查房,你目睹老师们的大家风采;

曾记否?手术室里,你围绕在主任们的身后观摩,手术室护士长为了手术安全而再三的“驱赶”;

曾记否?教育处安排的每周一课,老师们的“干货”分享,令你受益匪浅;

曾记否?急诊手术室日夜奋战,晚饭只是积水潭门口小餐馆的“粗茶淡饭”;

曾记否?这里春天的玉兰,夏天的垂柳,秋天的荷花,冬天的池塘鸭暖,四季都是最美的画卷;

我们都记得:积水潭67载的光辉岁月,也有你的血汗和贡献;

我们都知道:虽然远隔千里,在你心中,永远,最美不过积水潭。

会议时间:

2023年4月14-15日(周五-周六)

会议地点:

北京-国家会议中心

地址:北京市朝阳区天辰东路7号

各分会场详情

脊柱外科分会场

脊柱外科分会场主席:刘波

水潭四月,春光旖旎。在这桃红杏白的季节,我们迎来了2023年积水潭骨科新进展论坛暨国家骨科医学中心建设研讨会,其中脊柱外科分会场学术会议将在2023年4月15日下午13点30准时召开。
本场分论坛将以国家骨科医学中心为契机,针对脊柱外科科室发展、本领域最新热门话题等展开交流和讨论。
本场分论坛共分为三个章节,第一部分由来自国内知名骨科的科室负责人及骨科基础研究的专家,就脊柱外科科室建设与发展、脊柱外科基础研究新进展等进行分享和探讨;第二和第三部分,各位专家将分别就成人退行性脊柱侧凸、智能骨科在脊柱外科的应用等目前最热点、最领先的话题进行解析和交流。
诚邀各位同道积极参加,共襄盛会!

 

 

足踝外科分会场

足踝外科分会场主席:武勇

共议热点,聚焦进展。积水潭骨科新进展论坛足踝外科分会场将于2023年4月15日下午在311A会议厅召开。此次分论坛重点聚焦于骨科的新进展,探索骨科发展的方向,精心挑选了两个当下最引人瞩目、最有热度也最符合足踝外科发展趋势的主题,即“全踝关节置换及3D打印技术”和“踝关节镜及微创技术”作为此次会议的议题。这两项技术中,前者是终末期踝关节炎治疗的优良选择,正欣欣向荣蓬勃发展;后者是符合精准医疗和微创理念的关键技术,亟需总结、规范与推广。围绕上述议题,特邀请该领域国内外诸多专家授课,为大家呈上他们的宝贵经验和教训。相信通过本次论坛的讲授与讨论,定能让您获益良多。

诚挚邀请足踝外科的同仁,或者喜欢足踝外科的医师参加此次会议,尽享学术盛宴!

创伤骨科分会场

创伤骨科分会场主席:公茂琪
随着我国经济建设和社会发展,创伤骨科所面临的疾病谱在悄然变化,与此同时创伤骨科领域不断推陈出新,创伤骨科专业在快速发展。癸卯新春,国家骨科中心落户北京积水潭医院,正值我院建院67周年之际,双喜临门,未来可期!创伤骨科人深感使命与责任,将始终遵循“求真务实、传承创新”的宗旨。
2023积水潭骨科新进展论坛——创伤骨科分会场将于2023年4月15日下午举行。五湖四海的医师同道再次欢聚一堂,讨论复杂病例,解读医学进展,热情交流,共同提高。
我们诚挚邀请全国各地创伤骨科医生,在新鲜骨折、陈旧骨折不愈合、精准医疗及机器人辅助治疗、加速康复外科、畸形愈合矫形、关节僵硬、关节置换等诸多方面进行深入的探讨,推动学科进步,让越来越多的患者受益。

北京积水潭医院创伤骨科全体医务人员热烈欢迎各位专家同仁的到来!

 

 

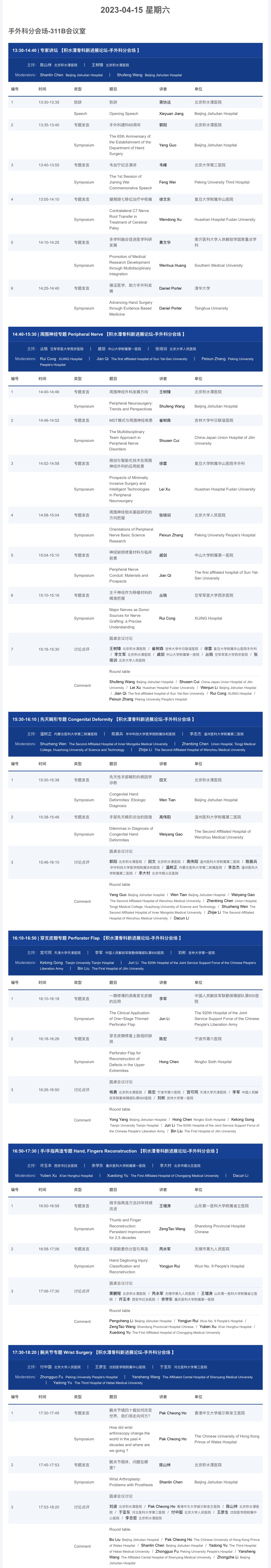
手外科分会场

手外科分会场主席:陈山林

积水潭骨科新进展论坛手外科分会场聚焦“中国骨科医学国家队”新起点上的手外科学科建设,邀请享誉国内外的手外科专业的学科研究专家及行政管理专家,分别围绕周围神经领域、先天畸形领域、显微重建领域以及腕关节领域进行专题演讲及圆桌讨论。

内容包括疑难疾病诊断与治疗、高层次骨科人才培养、高水平基础医学研究与临床研究成果转化、学科建设与管理、精准医疗和智能医学技术等话题,目的是探讨如何实现在手外科领域新的突破、新的跨越,引领带动全国手外科领域建设与高质量发展。

同时本次研讨会还设置了韦加宁教授纪念演讲,首次演讲嘉宾由韦峰教授担任,从他的角度再次和大家一起缅怀我们敬爱的手外科前辈。

2023年4月15日下午13点30分,诚邀各位同道!

 

 

关节外科分会场

关节外科分会场主席:周一新

秉承“学科联动、求真务实、传承创新”的学术交流宗旨,2023年积水潭骨科新进展论坛将于2023月4月14-15日,于北京-国家会议中心隆重召开。

其中,关节外科论坛,将于4月15日下午隆重启幕,为国内外医学同道筑起学术交流的桥梁。

大会主席由北京积水潭医院矫形骨科周一新教授担任,同时特邀王坤正教授、杨健教授、孟建平教授、王启宁教授、奚岩博士、张先龙教授、黄伟教授、田华教授、王琦教授、周宗科教授、沈彬教授、翁习生教授、柴伟教授、张文明教授、黄伟教授,曲铁兵教授,金群华教授、Geoffrey H Westrich教授等国内外多位关节领域专家齐聚一堂,围绕数字化关节重建术的前沿、机器人关节置换术、人关节疾病诊疗新进展领域展开深入探讨与智慧碰撞。

 

 

运动医学科分会场

运医医学科分会场主席:姜春岩
为促进全民健康的深度融合,加深国内外运动医学领域的沟通交流,本次积水潭骨科新进展论坛运动医学分论坛将在4月15日下午正式拉开帷幕。本次会议我们将进一步聚焦运动医学领域的难点热点问题,深度剖析精准医疗和智能医学技术,以国家骨科医学中心成立为新起点,对标国家战略,谋求新突破、实现新跨越,为与会同道带来一场学术盛宴。
本次会议首先由中华医学会运动医疗分会的三任主委为我们以谈古论今的方式讲述在人民群众对于健康的需求呈现多层次、多样化大背景下运动医学专业的蓬勃生机。尔后会议将分为肩关节、肘关节、髋关节和膝关节四个专题,由来自韩国、中国香港、中国台湾及内地的专家同道针对目前的热点难点问题为与会人员传道受业解惑。

我们诚挚并热烈地欢迎全国运动医学同道拔冗光临参与研讨。最美人间四月天,让我们相聚北京,共谱运动医学新乐章。

 

 

小儿骨科分会场

小儿骨科分会场主席:杨征

2023年4月14-15日(周五-周六), “2023积水潭骨科新进展论坛暨国家骨科医学中心建设研讨会”将在国家会议中心召开。大会设8个分会场,小儿骨科会场设于国家会议中心306会议室,将于4月15日下午13点30分开启学术之旅。

借此契机,酝酿多年的 ORTHOFIX(中国)儿童肢体矫形医师联盟的成立仪式正式举办,该联盟凝聚全国小儿骨科医师,共同推动儿童肢体矫形事业进步。成立仪式之后,来自全国各地小儿骨科临床一线经验丰富的主任、教授将就儿童髌骨脱位临床指南进行专家论证,试图获得一定共识。

本次会议另一重要内容为由积水潭骨科医学研究院和国际髋关节发育不良研究会(IHDI)联合举办的“积水潭儿童髋关节高峰论坛”重新启动,该论坛因疫情中断3年,今年IHDI将组织经验丰富的学术团队就小儿骨科的热点问题和国内的学者们进行学术交流。

大会主席由积水潭医院小儿骨科杨征主任担任,并邀请了全国各地儿骨领域众多知名专家参与主持和讨论。

京城四月、桃芳李菲,早樱未尽、海棠新开,燕啄春泥、人聚庭前,交流互鉴、可报春晖。我们在306会场期待与您的相聚。

 

 

骨肿瘤科分会场

骨肿瘤科分会场主席:刘巍峰
积水潭骨科新进展论坛骨肿瘤分会场聚焦“中国骨科医学国家队”新起点上的骨与软组织肿瘤学科建设,由刘巍峰教授主持会议,邀请了国内外知名的骨与软组织肿瘤专业的学科建设和临床科研专家,就骨肿瘤专科建设、多学科合作、创新思维实践、科研平台建设以及临床技术研发等热点问题进行专题演讲及讨论;同时围绕骨与软组织肿瘤外科边界、骶骨骨盆及脊柱肿瘤外科技术的前世今生和突破发展做了详尽的讲解,并对智能骨科、精准外科、3D打印、生物重建以及新时期数据建设等新进展热点进行深入探讨,同时设置点评环节,对以上热点问题逐一进行精彩点评。

作为国家骨科医学中心重要的组成部分之一,骨与软组织肿瘤专业承载着骨外科学、肿瘤学、骨内科学、病理学、放射学等多个专业的合作与发展,学科发展与建设并将丰富精彩,2023年4月15日下午13点30分,诚邀各位同道莅临学术盛宴、感受专业风采!

 

备案号:京ICP备11011505号-33 版权:北京美迪康信息咨询有限公司
An error has occurred. This application may no longer respond until reloaded. Reload 🗙